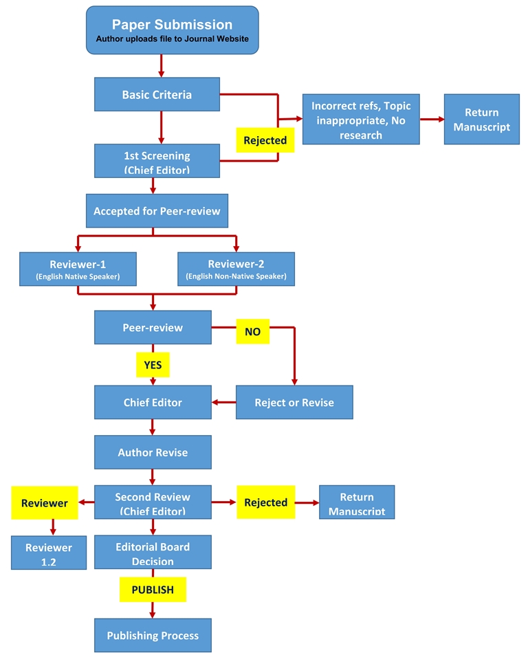
Journal of Technical Science and Technologies (JTST) shall not accept or publish manuscripts without prior peer review. There shall be a review process of manuscripts by two independent referees who are conversant in the relevant subject area.
Authors should strive for maximum clarity of expression, bearing in mind that the purpose of publication is the disclosure of technical knowledge and that an excessively complex or poorly written presentation can only obscure the significance of the work presented. Material which is not essential to the continuity of the text (e.g., proofs, derivations, or calculations) be placed in Appendices.
The editor(s) evaluates the recommendation and notifies the author of the manuscript status. The manuscript may be:
- Accepted for publication as it is
- Accepted for publication with minor changes, with no re-review necessary
- Accepted for publication after substantial revision and additional review
- Rejected
The comments of the anonymous reviewers will be forwarded to the authors, and when the authors are ready to submit their revised manuscript, read the comments of the editors and reviewers, and respond to them by telling what modifications they have made in their manuscript or why they have not made the suggested changes.
Material which has been previously copyrighted, published, or accepted for publication will not be considered for publication in the journal.
The review process shall ensure that all authors have equal opportunity for publication of their papers. Acceptance and scheduling of publication of papers in these periodicals shall not be impeded by added criteria and procedures beyond those contained in the review process.
The editorial board is highly committed to the quick review process of the paper, but not with the sacrifice of the right judgment of a paper. The review process takes maximum 5-6 weeks
